Phone:(855)-928-2387

The road to efficiency starts here:
Cube Engineering.

Controls Estimating, Engineering, Materials Ordering,
Field Commissioning, and more.

BAS Estimating and Engineering

Placeholder image

Organize your project in a single location

Cube Engineering allows you to create and manage hundreds of projects. Centralizing estimates in a single location increases your productivity by allowing multiple staff members to collaborate..

×

Organize your project in a single location.

Placeholder image
Placeholder image

Easy-to-use estimate builder

Create estimates quickly by adding parts or importing the system from another project. Why reinvent the wheel?

×

Easy-to-use Estimate Builder

Placeholder image
Placeholder image

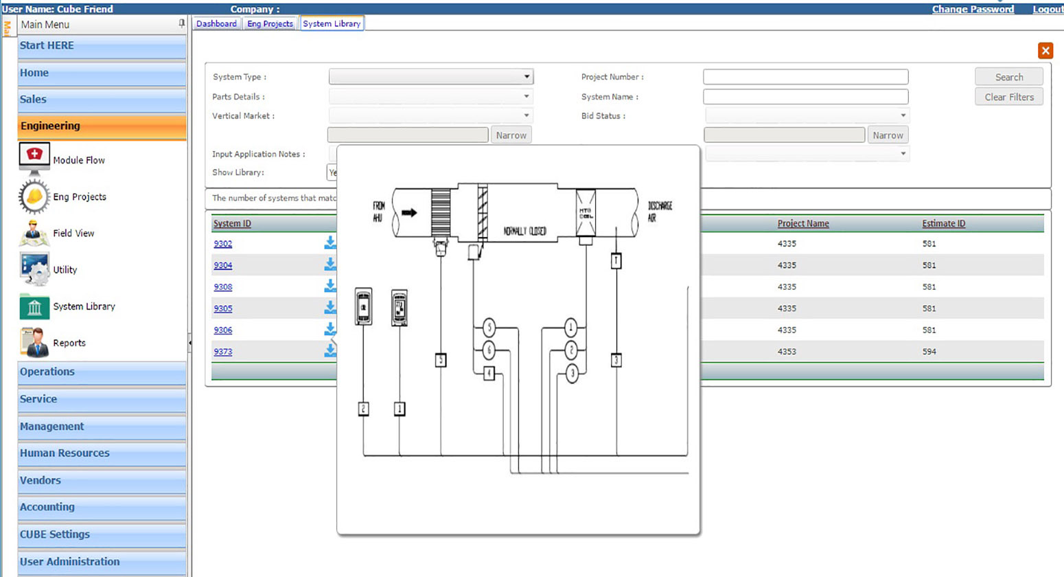
Build your own system library

Simplify your life with Cube’s document control. You can add plans, pictures, scopes and more to a project. Once the estimate becomes a project, you can quickly share the information with your project management team..

×

Build your own system library

Placeholder image
Placeholder image

Submittal Builder

Convert an estimate into a submittal with minimum effort. Create the necessary reports for your submittal package, bill of materials, parts reference or control panel I/O.

×

Submittal Builder

Placeholder image
Placeholder image

Document Control

Simplify your life with Cube’s Document Control. You can add plans, pictures, scope of work, etc. to a system. Whenever these need to be reused, you can quickly transfer the information to your new engineering package..

×

Document Control

Placeholder image
Placeholder image

Materials ordering

Select and order your materials with just a click. The materials ordering feature will allow you to export data, or create and send a purchase order via email from within the Cube interface. There’s no need to print or transfer the information from one place to another.

×

Materials ordering

Placeholder image
Placeholder image

Vendor parts pricing update

This is your database, where you have the ability to control and update vendor costs as you please. We’ve created an easy-to-use tool that allows you to update pricing information for hundreds of parts at once.

×

Vendor parts pricing update

Placeholder image
Placeholder image

Scope of work builder

Cube Engineering is integrated with the CRM module; therefore, you can create a scope of work with a simple click..

×

Scope of work builder

Placeholder image